Product Summary
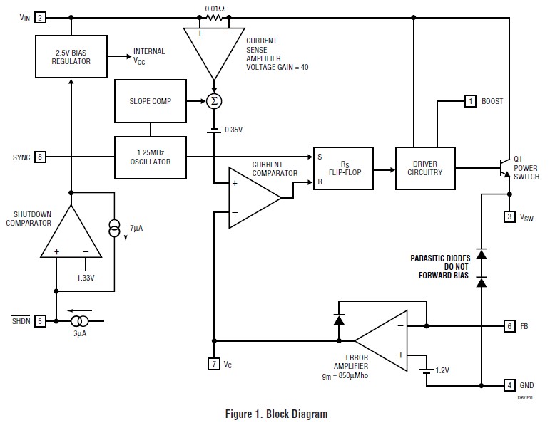
The LT1767EMS8 is a 1.25MHz monolithic buck switching regulator. It is available in an 8-pin MSOP fused leadframe package and a low thermal resistance exposed pad package. High frequency operation allows the reduction of input and output filtering components and permits the use of chip inductors. The LT1767EMS8 is used in DSL modems, portable computers, wall adapters, battery-powered systems, distributed power, etc.
Parametrics
Absolute maximum ratings: (1)Input Voltage:25V; (2)BOOST Pin Above SW:20V; (3)Max BOOST Pin Voltage:35V; (4)SHDN Pin:25V; (5)FB Pin Voltage:6V; (6)FB Pin Current:1mA; (7)SYNC Pin Current:1mA; (8)Operating Junction Temperature Range (Note 2); (9)LT1767E:– 40°C to 125°C; (10)Storage Temperature Range:– 65°C to 150°C; (11)Lead Temperature (Soldering, 10 sec):300°C.
Features
Features:(1)1.5A Switch ia Small MSOP Package; (2)Constant 1.25MHz Switching Frequency; (3)High Power Exposed Pad (MS8E) Package; (4)Wide Operating Voltage Range: 3V to 25V; (5)High Efficiency 0.22W Switch; (6)1.2V Feedback Reference Voltage; (7)Fixed Output Voltages of 1.8V, 2.5V, 3.3V, 5V; (8)2% Overall Output Tolerance; (9)Uses Low Profile Surface Mount Components; (10)Low ShutdowCurrent: 6mA; (11)Synchronizable to 2MHz; (12)Current Mode Loop Control; (13)Constant Maximum Switch Current Rating at All Duty Cycles*.
Diagrams

| Image | Part No | Mfg | Description | ![]() |
Pricing (USD) |
Quantity | ||||||||||
|---|---|---|---|---|---|---|---|---|---|---|---|---|---|---|---|---|
![]() |
![]() LT1767EMS8 |
![]() |
![]() IC REG BUCK ADJ 1.5A 8MSOP |
![]() Data Sheet |
![]()
|
|
||||||||||
![]() |
![]() LT1767EMS8#PBF |
![]() |
![]() IC REG BUCK ADJ 1.5A 8MSOP |
![]() Data Sheet |
![]()
|
|
||||||||||
![]() |
![]() LT1767EMS8-1.8 |
![]() |
![]() IC REG BUCK 1.8V 1.5A 8MSOP |
![]() Data Sheet |
![]()
|
|
||||||||||
![]() |
![]() LT1767EMS8-1.8#PBF |
![]() |
![]() IC REG BUCK 1.8V 1.5A 8MSOP |
![]() Data Sheet |
![]()
|
|
||||||||||
![]() |
![]() LT1767EMS8-1.8#TR |
![]() |
![]() IC REG BUCK 1.8V 1.5A 8MSOP |
![]() Data Sheet |
![]()
|
|
||||||||||
![]() |
![]() LT1767EMS8#TRPBF |
![]() |
![]() IC REG BUCK ADJ 1.5A 8MSOP |
![]() Data Sheet |
![]()
|
|
||||||||||
![]() |
![]() LT1767EMS8-1.8#TRPBF |
![]() |
![]() IC REG BUCK 1.8V 1.5A 8MSOP |
![]() Data Sheet |
![]()
|
|
||||||||||
![]() |
![]() LT1767EMS8-2.5#PBF |
![]() |
![]() IC REG BUCK 2.5V 1.5A 8MSOP |
![]() Data Sheet |
![]()
|
|
||||||||||
(China (Mainland))







